Battery energy storage systems are increasingly deployed as fast-responding resources for grid balancing services such as frequency regulation and for mitigating renewable generation uncertainty. However, repeated charging and discharging induces cycling degradation and reduces battery lifetime. This paper studies the real-time scheduling of a heterogeneous battery fleet that collectively tracks a stochastic balancing signal subject to per-battery ramp-rate and capacity constraints, while minimizing long-term cycling degradation. Cycling degradation is fundamentally path-dependent: it is determined by charge-discharge cycles formed by the state-of-charge (SoC) trajectory and is commonly quantified via rainflow cycle counting. This non-Markovian structure makes it difficult to express degradation as an additive per-time-step cost, complicating classical dynamic programming approaches. We address this challenge by formulating the fleet scheduling problem as a Markov decision process (MDP) with constrained action space and designing a dense proxy reward that provides informative feedback at each time step while remaining aligned with long-term cycle-depth reduction. To scale learning to large state-action spaces induced by fine-grained SoC discretization and asymmetric per-battery constraints, we develop a function-approximation reinforcement learning method using an Extreme Learning Machine (ELM) as a random nonlinear feature map combined with linear temporal-difference learning. We evaluate the proposed approach on a toy Markovian signal model and on a Markovian model trained from real-world regulation signal traces obtained from the University of Delaware, and demonstrate consistent reductions in cycle-depth occurrence and degradation metrics compared to baseline scheduling policies.
Efficiently optimizing battery charging protocols is challenging because each evaluation is slow, costly, and non-differentiable. Many existing approaches address this difficulty by heavily constraining the protocol search space, which limits the diversity of protocols that can be explored, preventing the discovery of higher-performing solutions. We introduce two gradient-free, LLM-driven closed-loop methods: Prompt-to-Optimizer (P2O), which uses an LLM to propose the code for small neural-network-based protocols, which are then trained by an inner loop, and Prompt-to-Protocol (P2P), which simply writes an explicit function for the current and its scalar parameters. Across our case studies, LLM-guided P2O outperforms neural networks designed by Bayesian optimization, evolutionary algorithms, and random search. In a realistic fast charging scenario, both P2O and P2P yield around a 4.2 percent improvement in state of health (capacity retention based health metric under fast charging cycling) over a state-of-the-art multi-step constant current (CC) baseline, with P2P achieving this under matched evaluation budgets (same number of protocol evaluations). These results demonstrate that LLMs can expand the space of protocol functional forms, incorporate language-based constraints, and enable efficient optimization in high cost experimental settings.
The electric vehicle routing problem with time windows (EVRPTW) is a complex optimization problem in sustainable logistics, where routing decisions must minimize total travel distance, fleet size, and battery usage while satisfying strict customer time constraints. Although deep reinforcement learning (DRL) has shown great potential as an alternative to classical heuristics and exact solvers, existing DRL models often struggle to maintain training stability-failing to converge or generalize when constraints are dense. In this study, we propose a curriculum-based deep reinforcement learning (CB-DRL) framework designed to resolve this instability. The framework utilizes a structured three-phase curriculum that gradually increases problem complexity: the agent first learns distance and fleet optimization (Phase A), then battery management (Phase B), and finally the full EVRPTW (Phase C). To ensure stable learning across phases, the framework employs a modified proximal policy optimization algorithm with phase-specific hyperparameters, value and advantage clipping, and adaptive learning-rate scheduling. The policy network is built upon a heterogeneous graph attention encoder enhanced by global-local attention and feature-wise linear modulation. This specialized architecture explicitly captures the distinct properties of depots, customers, and charging stations. Trained exclusively on small instances with N=10 customers, the model demonstrates robust generalization to unseen instances ranging from N=5 to N=100, significantly outperforming standard baselines on medium-scale problems. Experimental results confirm that this curriculum-guided approach achieves high feasibility rates and competitive solution quality on out-of-distribution instances where standard DRL baselines fail, effectively bridging the gap between neural speed and operational reliability.
Vehicle-to-building (V2B) systems integrate physical infrastructures, such as smart buildings and electric vehicles (EVs) connected to chargers at the building, with digital control mechanisms to manage energy use. By utilizing EVs as flexible energy reservoirs, buildings can dynamically charge and discharge them to optimize energy use and cut costs under time-variable pricing and demand charge policies. This setup leads to the V2B optimization problem, where buildings coordinate EV charging and discharging to minimize total electricity costs while meeting users' charging requirements. However, the V2B optimization problem is challenging because of: (1) fluctuating electricity pricing, which includes both energy charges ($/kWh) and demand charges ($/kW); (2) long planning horizons (typically over 30 days); (3) heterogeneous chargers with varying charging rates, controllability, and directionality (i.e., unidirectional or bidirectional); and (4) user-specific battery levels at departure to ensure user requirements are met. In contrast to existing approaches that often model this setting as a single-shot combinatorial optimization problem, we highlight critical limitations in prior work and instead model the V2B optimization problem as a Markov decision process (MDP), i.e., a stochastic control process. Solving the resulting MDP is challenging due to the large state and action spaces. To address the challenges of the large state space, we leverage online search, and we counter the action space by using domain-specific heuristics to prune unpromising actions. We validate our approach in collaboration with Nissan Advanced Technology Center - Silicon Valley. Using data from their EV testbed, we show that the proposed framework significantly outperforms state-of-the-art methods.
Accurate forecasting of battery capacity fade is essential for the safety, reliability, and long-term efficiency of energy storage systems. However, the strong heterogeneity across cell chemistries, form factors, and operating conditions makes it difficult to build a single model that generalizes beyond its training domain. This work proposes a unified capacity forecasting framework that maintains robust performance across diverse chemistries and usage scenarios. We curate 20 public aging datasets into a large-scale corpus covering 1,704 cells and 3,961,195 charge-discharge cycle segments, spanning temperatures from $-5\,^{\circ}\mathrm{C}$ to $45\,^{\circ}\mathrm{C}$, multiple C-rates, and application-oriented profiles such as fast charging and partial cycling. On this corpus, we adopt a Time-Series Foundation Model (TSFM) backbone and apply parameter-efficient Low-Rank Adaptation (LoRA) together with physics-guided contrastive representation learning to capture shared degradation patterns. Experiments on both seen and deliberately held-out unseen datasets show that a single unified model achieves competitive or superior accuracy compared with strong per-dataset baselines, while retaining stable performance on chemistries, capacity scales, and operating conditions excluded from training. These results demonstrate the potential of TSFM-based architectures as a scalable and transferable solution for capacity degradation forecasting in real battery management systems.




Thermal runaway in lithium-ion batteries is strongly influenced by the state of charge (SOC). Existing predictive models typically infer scalar kinetic parameters at a full SOC or a few discrete SOC levels, preventing them from capturing the continuous SOC dependence that governs exothermic behavior during abuse conditions. To address this, we apply the Kolmogorov-Arnold Chemical Reaction Neural Network (KA-CRNN) framework to learn continuous and realistic SOC-dependent exothermic cathode-electrolyte interactions. We apply a physics-encoded KA-CRNN to learn SOC-dependent kinetic parameters for cathode-electrolyte decomposition directly from differential scanning calorimetry (DSC) data. A mechanistically informed reaction pathway is embedded into the network architecture, enabling the activation energies, pre-exponential factors, enthalpies, and related parameters to be represented as continuous and fully interpretable functions of the SOC. The framework is demonstrated for NCA, NM, and NMA cathodes, yielding models that reproduce DSC heat-release features across all SOCs and provide interpretable insight into SOC-dependent oxygen-release and phase-transformation mechanisms. This approach establishes a foundation for extending kinetic parameter dependencies to additional environmental and electrochemical variables, supporting more accurate and interpretable thermal-runaway prediction and monitoring.
Accurate estimation of the State of Charge (SOC) is critical for ensuring the safety, reliability, and performance optimization of lithium-ion battery systems. Conventional data-driven neural network models often struggle to fully characterize the inherent complex nonlinearities and memory-dependent dynamics of electrochemical processes, significantly limiting their predictive accuracy and physical interpretability under dynamic operating conditions. To address this challenge, this study proposes a novel neural architecture termed the Fractional Differential Equation Physics-Informed Neural Network (FDIFF-PINN), which integrates fractional calculus with deep learning. The main contributions of this paper include: (1) Based on a fractional-order equivalent circuit model, a discretized fractional-order partial differential equation is constructed. (2) Comparative experiments were conducted using a dynamic charge/discharge dataset of Panasonic 18650PF batteries under multi-temperature conditions (from -10$^{\circ}$C to 20$^{\circ}$C).




Electric vehicles (EVs) are key to sustainable mobility, yet their lithium-ion batteries (LIBs) degrade more rapidly under prolonged high states of charge (SOC). This can be mitigated by delaying full charging \ours until just before departure, which requires accurate prediction of user departure times. In this work, we propose Transformer-based real-time-to-event (TTE) model for accurate EV departure prediction. Our approach represents each day as a TTE sequence by discretizing time into grid-based tokens. Unlike previous methods primarily dependent on temporal dependency from historical patterns, our method leverages streaming contextual information to predict departures. Evaluation on a real-world study involving 93 users and passive smartphone data demonstrates that our method effectively captures irregular departure patterns within individual routines, outperforming baseline models. These results highlight the potential for practical deployment of the \ours algorithm and its contribution to sustainable transportation systems.




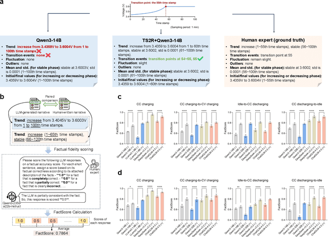
Large language models (LLMs) offer promising capabilities for interpreting multivariate time-series data, yet their application to real-world battery energy storage system (BESS) operation and maintenance remains largely unexplored. Here, we present TimeSeries2Report (TS2R), a prompting framework that converts raw lithium-ion battery operational time-series into structured, semantically enriched reports, enabling LLMs to reason, predict, and make decisions in BESS management scenarios. TS2R encodes short-term temporal dynamics into natural language through a combination of segmentation, semantic abstraction, and rule-based interpretation, effectively bridging low-level sensor signals with high-level contextual insights. We benchmark TS2R across both lab-scale and real-world datasets, evaluating report quality and downstream task performance in anomaly detection, state-of-charge prediction, and charging/discharging management. Compared with vision-, embedding-, and text-based prompting baselines, report-based prompting via TS2R consistently improves LLM performance in terms of across accuracy, robustness, and explainability metrics. Notably, TS2R-integrated LLMs achieve expert-level decision quality and predictive consistency without retraining or architecture modification, establishing a practical path for adaptive, LLM-driven battery intelligence.



Charging optimization is a key challenge to the implementation of quantum batteries, particularly under inhomogeneity and partial observability. This paper employs reinforcement learning to optimize piecewise-constant charging policies for an inhomogeneous Dicke battery. We systematically compare policies across four observability regimes, from full-state access to experimentally accessible observables (energies of individual two-level systems (TLSs), first-order averages, and second-order correlations). Simulation results demonstrate that full observability yields near-optimal ergotropy with low variability, while under partial observability, access to only single-TLS energies or energies plus first-order averages lags behind the fully observed baseline. However, augmenting partial observations with second-order correlations recovers most of the gap, reaching 94%-98% of the full-state baseline. The learned schedules are nonmyopic, trading temporary plateaus or declines for superior terminal outcomes. These findings highlight a practical route to effective fast-charging protocols under realistic information constraints.